首页 公司新闻

肝纤维化的“幕后黑手”竟是它?收服这只“捣蛋鬼”,你的实验稳了!

2025.05.23

炸鸡奶茶一时爽,肝脏变成“钢丝球”?!



惊!你的肝脏里居然藏着一群“潜伏大师”——肝星状细胞(Hepatic stellate cell,HSC)!它们平时伪装成“乖宝宝”,一旦被酒精或脂肪刺激,立刻黑化成“胶原蛋白印刷机”,把肝脏变成僵硬纤维网![1]


HSC是纤维化的主要作用细胞。肝纤维化已成为全球肝脏相关疾病和死亡的主要原因之一 [2]。迫切需要有效的肝纤维化治疗方案。然而,纤维化的机制尚未完全确定,限制了抗纤维化药物的开发。


有发现表明,星状细胞乳酸转运蛋白 MCT1 通过增加体外和体内Ⅰ型胶原蛋白的表达显著促进肝纤维化,MCT1 沉默减弱了LX2细胞中 TGF-β1 刺激的Ⅰ型胶原蛋白的产生[3]


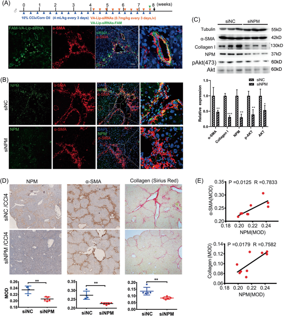
肝纤维化的“幕后黑手”竟是它?收服这只“捣蛋鬼”,你的实验稳了!(图1)


抑制在纤维化肝组织和活化的HSC中高表达的NPM(核磷蛋白) ,可以降低HSC中肝纤维化标志物的表达,并抑制了HSC的增殖和迁移。在小鼠HSC中 ,对于NPM无论是基因层面还是蛋白层面的抑制,均显著抑制四氯化碳诱导的肝纤维化的进展[4]


肝纤维化的“幕后黑手”竟是它?收服这只“捣蛋鬼”,你的实验稳了!(图2)






通过对肝星状细胞相关的研究

有望发现针对肝纤维化的治疗靶点

妙顺生物提供高品质原代肝星状细胞


肝星状细胞“三大逆天优势”  :


  1. “影帝级”演技:原代分离,完美保留体内激活特性,轻松模拟肝纤维化全过程。


  2. “纯度强迫症”:双重梯度离心+特异性标记鉴定,拒绝成纤维细胞“替身文学”,数据真实度拉满~  


  3. “冻存黑科技”:-196℃液氮速冻,随拆随用,比泡面还省心!  




SD HSC-D1


肝纤维化的“幕后黑手”竟是它?收服这只“捣蛋鬼”,你的实验稳了!(图3)


BD HSC-D4


肝纤维化的“幕后黑手”竟是它?收服这只“捣蛋鬼”,你的实验稳了!(图4)


CY HSC-D1


肝纤维化的“幕后黑手”竟是它?收服这只“捣蛋鬼”,你的实验稳了!(图5)


SD-HSC (α-SMA)


肝纤维化的“幕后黑手”竟是它?收服这只“捣蛋鬼”,你的实验稳了!(图6)


CY-HSC (α-SMA)


肝纤维化的“幕后黑手”竟是它?收服这只“捣蛋鬼”,你的实验稳了!(图7)
 

BD-HSC (α-SMA)


肝纤维化的“幕后黑手”竟是它?收服这只“捣蛋鬼”,你的实验稳了!(图8)


产品列表

肝纤维化的“幕后黑手”竟是它?收服这只“捣蛋鬼”,你的实验稳了!(图9)

其他特殊物种,可咨询定制.....

References

[1] Isaac, R., Bandyopadhyay, G., Rohm, T. V., Kang, S., Wang, J., Pokhrel, N., Sakane, S., Zapata, R., Libster, A. M., Vinik, Y., Berhan, A., Kisseleva, T., Borok, Z., Zick, Y., Telese, F., Webster, N. J. G., & Olefsky, J. M. (2024). TM7SF3 controls TEAD1 splicing to prevent MASH-induced liver fibrosisCell Metabolism, 36(5), 1030-1043.e7. https://doi.org/10.1016/j.cmet.2024.04.003
[2] Aagaard, L., & Rossi, J. J. (2007). RNAi therapeutics: principles, prospects and challengesAdvanced Drug Delivery Reviews, 59(2-3), 75-86. https://doi.org/10.1016/j.addr.2007.03.005
[3] Min, K., Yenilmez, B., Kelly, M., Echeverria, D., Elleby, M., Lifshitz, L. M., Raymond, N., Tsagkaraki, E., Harney, S. M., DiMarzio, C., Wang, H., McHugh, N., Bramato, B., Morrison, B., Rothstein, J. D., Khvorova, A., & Czech, M. P. (2024). Lactate transporter MCT1 in hepatic stellate cells promotes fibrotic collagen expression in nonalcoholic steatohepatitiseLife, 12, RP89136. https://doi.org/10.7554/eLife.89136
[4] Ding, X., Zhu, X. L., Xu, D. H., Li, S., Yang, Q., Feng, X., Wei, Y. G., Li, H., Yang, L., Zhang, Y. J., Deng, X. L., Liu, K. C., & Shi, S. L. (2023). NPM promotes hepatotoxin-induced fibrosis by inhibiting ROS-induced apoptosis of hepatic stellate cells and upregulating lncMIAT-induced TGF-β2Cell Death & Disease, 14(8), 575. https://doi.org/10.1038/s41419-023-06043-0



往期回顾





肝纤维化的“幕后黑手”竟是它?收服这只“捣蛋鬼”,你的实验稳了!(图10)

原代肝实质细胞三明治夹层培养系统
肝纤维化的“幕后黑手”竟是它?收服这只“捣蛋鬼”,你的实验稳了!(图11)

从自然到实验室 | 猴子在生物医学研究中的关键角色
肝纤维化的“幕后黑手”竟是它?收服这只“捣蛋鬼”,你的实验稳了!(图12)

原代肝实质细胞|内附复苏指南视频及常见问题解答


肝纤维化的“幕后黑手”竟是它?收服这只“捣蛋鬼”,你的实验稳了!(图13)
图片

妙顺生物

咨询热线:021-64169739

咨询邮箱:sales@miles-bio.com